반응형
Blender 는 무료 프로그램 이기 때문에
홈페이지에서 무료로 다운로드 가능하다.
아래 링크 클릭!
Download — blender.org
The Freedom to Create.
www.blender.org






위 과정을 완료하고 나면 바탕화면에 블렌더 아이콘이 생성된다.
클릭!!!


언어에 한국어를 지원하지만
완벽하게 번역이 안되어 있을 뿐더러
배울때 혼란이 있을 수 있으므로 영어로 두고
나머지 설정도 그대로 둔다.
넥스트 누르고 빈공간을 클릭하면 기본 화면이 나온다.

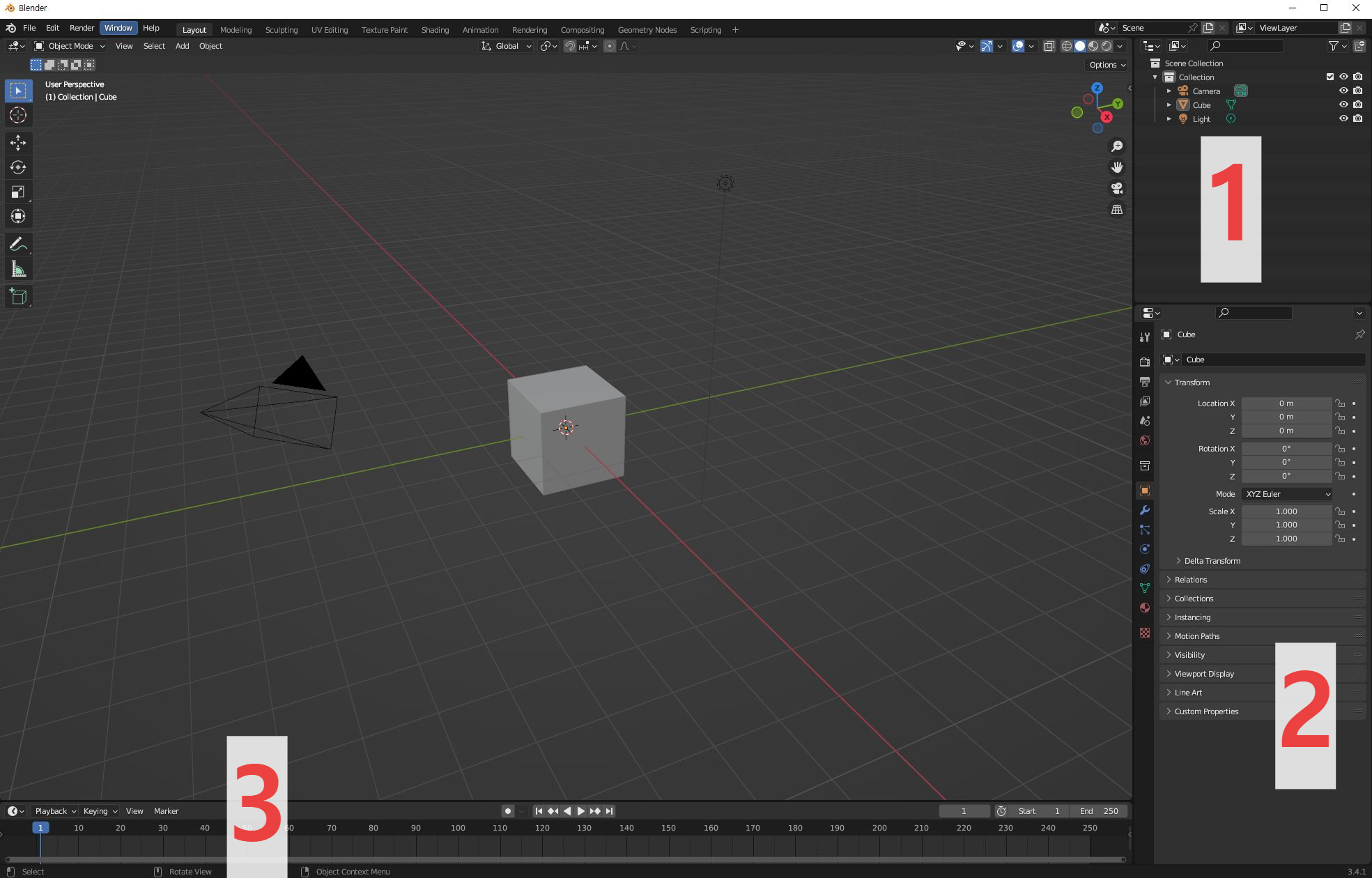
1 - 포토샵이나 스케치업에서의 레이어 기능과 비슷하다.
2 - 요소들의 속성 제어.
3 - 애니메이션을 만들 때 키프레임을 설정할때 사용.
한글 설명 세팅
기본 사용은 영어로 해놓았지만
마우스 커서를 올렸을 때 한국어로 설명해주는 고마운 기능이 있다.
없는것 보단 낫겠지 싶어서 해주는 설정.
상단 메뉴에서 [Edit - Preferences]
하단에 Language를 한국어로 설정하고 나머지 두칸을 해제한다.


화면 제어
사실 나는 스케치업을 사용할 줄 알기 때문에 매우 익숙한데, 사용법이 비슷하다.
- 휠+클릭 : 회전하며 원하는 각도에서 멈추면 됨
- 휠 스크롤 업 : 확대
- 휠 스크롤 다운 : 축소
- Ctrl + 휠 드래그 : 좌우로 댕겨보면 부드럽게 축소 확대
- Shift + 휠 드래그 : 각도와 크기는 그대로고 원하는 위치를 볼 수 있다.
- Alt +휠 드래그 : 2D로 전환되며 당기는 쪽 뷰를 볼 수 있다.
키패드 화면전환
- 1 - 프론트뷰
- 3 - 라이트뷰
- 7 - 탑
- Cntl + 1, 3, 7 - 각 번호의 반대방향이 나온다.
- 2, 4, 6 - 15도 회전
- 0 - 카메라 전환
- ` - 키를 한번 누르면 아래 화면이 나오는데 클릭하면 화면 전환이 된다.
- ` 를 길게 누른 상태에서 마우스 커서를 위에 두면 클릭하지 않아도 원하는 방향으로 전환된다.

반응형
'슬기로운 블렌더' 카테고리의 다른 글
| 어떤 색이 잘 어울릴까? - 꿀조합 색상을 추천해주는 사이트 (0) | 2023.04.18 |
|---|---|
| [블렌더 3D] 기초 Loop Cut, Inset, Extrude 활용 방법 (0) | 2023.03.08 |
| [블렌더3D] 기초 Edit Mode - 점, 선, 면의 이동 (0) | 2023.03.08 |
| [블렌더 3D] 기초 오브젝트 만들기 (0) | 2023.03.06 |